首页
排行榜
发现
云游戏
PC 游戏
动态
发布
论坛
TapTap 制造
聚光灯 GameJam
开发者中心
创作者中心
下载手机 APP
扫码下载
Android APK 下载
版本:v
App Store 下载
版本:v
下载 PC 版
Windows 版下载
版本:v
下载 TapTap
TapTap 手机 APP
扫码下载手机App
Android APK 下载
版本:v
App Store 下载
版本:v
TapTap PC 版
Windows 客户端下载
版本:v
时光
关注
时光
关注
SS2迷城赛季 【超长详细攻略】单手自动刷图,版本最强输出,千万生存百万亿输出月女暗影之沼攻略
修改于
2023/09/23
1616 浏览
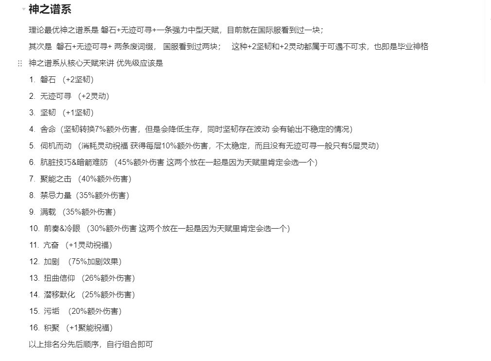
综合
讲解视频:
Q群 551892280 有问题可以群里找我问
#火炬之光迷城引路人
#火炬之光引路人
#火炬之光无限SS2赛季
#火炬之光新赛季永恒迷城
#火炬之光无限
#火炬之光月女
32
67
28